林鑫华教授团队在蛋白糖Heparan sulfate与内质网相关蛋白EMC3参与调控小鼠肺早期发育的分子机制研究方面取得系列重要进展,先后于2017年8月31日在《科学公共图书馆·遗传学》(Public Library of Science, PLoS Genetics)杂志以及10月30日在《临床研究杂志》(The Journal of Clinical Investigation)杂志上发表研究论文,后者还作为当期杂志的亮点论文(highlight)。
肺是人体进行气体交换的重要器官。从早期胚胎发育中肺芽形成开始,人体中肺经历了一系列形态变化,一直延续至出生后才逐渐发育完善。小鼠是研究肺发育的重要模式生物。近年来,林鑫华课题组以小鼠作为主要研究对象,对肺的早期发育开展了系统的研究工作。
肺的发育缺陷会导致先天性或产后的呼吸系统疾病。哺乳动物肺从肺芽发育至完整的树枝状结构经历了由诸多因素参与调控的复杂的发育过程。目前已知多种形成素信号在上皮细胞和间质中的相互作用引导了哺乳动物中肺的形态发育,但对于细胞表面与胞外基质分子对形成素信号的调控作用仍然知之甚少。Heparan Sulfate Glycosaminoglycans(简称HS-GAG)广泛分布于细胞表面与胞外基质中,并被推测可能参与介导FGF信号转导。
课题组前期工作发现,在小鼠上皮中条件性敲除参与合成HS的糖基转移酶基因Ext1会导致肺分支膨大与分支数目减少,同时伴有间充质发育缺陷。进一步研究发现,FGF10在Ext1缺陷型小鼠的肺部的表达范围和表达量都有明显增加,同时,抑制FGF10表达的SHH信号减弱。课题组在缺陷型小鼠的肺中恢复SHH信号的活性,发现SHH信号的恢复拯救了肺分支顶端膨大的异常表型并削弱了FGF信号。值得注意的是,缺失Ext1并未影响肺上皮中SHH的表达量与其蛋白的稳定性,SHH信号减弱是由于生物活性形式的SHH蛋白在Ext1缺陷的上皮细胞与周围野生型间充质细胞中均有明显降低。该研究明确了上皮HS在维持SHH信号活性中具有至关重要的作用,并由此参与决定肺发育过程中上皮-间充质的相互作用,为研究许多肺部疾病(如癌症、纤维化和慢性阻塞性肺病)的发病机制提供了重要的参考信息。

图1:上皮HS调控肺分支发育的模式图。
在正常的肺分支发育过程中,上皮细胞产生的SHH传递信号至间充质细胞以调控Fgf10的表达模式。在小鼠的肺上皮细胞中条件性敲除HS的合成酶基因Ext1使得生物活性形式的SHH在上皮细胞与间充质细胞中的表达均显著降低,并由此导致相关受体细胞中信号活性减弱,Fgf10表达失控,最终导致了分支尖端膨大与分支数目减少。
该工作于2017年8月31日发表在Plos Genetics杂志上,林鑫华教授作为通讯作者,课题组博士生何骅、黄梅娜为第一作者。该项研究得到了国家自然科学基金委与中国科学院的战略重点研究项目的资助(文章链接)。
胎儿出生后,对于出生时呼吸的适应有赖于肺表面活性物质的合成。肺表面活性物质是一种脂质-蛋白复合体,能够降低气液界面的肺泡表面张力,防止气体交换期间发生肺塌陷。
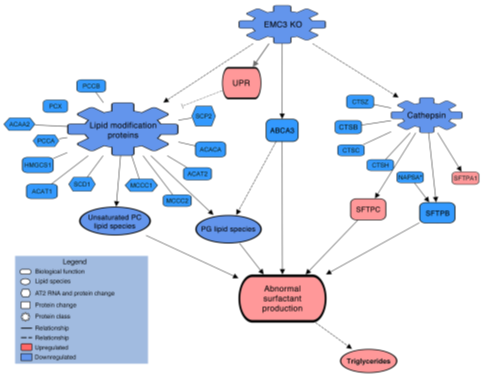
林鑫华课题组通过与美国辛辛那提儿童医院杰弗里•惠赛特(Jeffery Whitsett)教授课题组合作研究,证明编码内质网膜复合体(endoplasmic reticulum membrane complex,EMC)一个亚基的基因Emc3 / Tmem111在肺表面活性物质合成和维持出生时正常的肺功能中发挥着重要作用。合作研究发现,在胚胎肺上皮细胞中条件性敲除Emc3破坏了表面活性物质的脂质和蛋白质的合成与包装,损伤了板层小体的形成,引发了II型肺泡细胞中的未折叠蛋白效应(unfolded protein response,UPR)。进一步研究显示,EMC3在表面活性蛋白SP-B、SP-C及磷脂转运蛋白ABCA3的加工和运输中发挥着至关重要的作用。结合转录组、脂质组学和蛋白质组学分析,明确了EMC3作为内质网复合体的关键亚基,在II型肺泡细胞中参与调控出生时肺功能所必需的表面活性物质相关的脂质和蛋白质合成。研究结果支持EMC3与EMC复合体在以下过程中的关键作用:1)出生时表面活性物质中关键蛋白质的折叠和稳定;2)内质网中的未折叠蛋白效应;3)通过II型肺泡细胞调控脂质生成。该研究明确了EMC3作为内质网膜复合体重要元件参与调控肺表面活性物质相关的蛋白与脂质的合成,对于维持产后正常呼吸具有至关重要的作用。
该工作于2017年10月30日发表在《临床研究杂志》(The Journal of Clinical Investigation杂志上,并作为本期杂志的highlight。林鑫华教授与杰弗里•惠赛特(Jeffery Whitsett)教授作为共同通讯,该项研究得到了国家自然科学基金委与美国国立卫生研究院基金的资助(文章链接)。

图2:EMC3调控表面活性物质生物合成的模式图。
该模型建立在转录组测序分析与蛋白质组学分析的基础上。条件性敲除Emc3破坏了AT2细胞中表面活性物质的正常合成,而Emc3缺失引起的呼吸衰竭可能通过直接和间接的过程反映了EMC3对表面活性物质合成的复合作用。
先天性肺发育不良会导致新生儿中很多呼吸系统相关的先天疾病的发生。林鑫华教授团队先后两项关于肺早期发育的研究为阐明出生前肺的早期发育提供了重要的参考, 对于进一步预防与治疗新生儿呼吸系统疾病具有十分重要的意义。
